近日,江苏省盐城市一宗股权交易合同纠纷系列诉讼引发了社会各界的广泛关注。事件的核心在于,同一法院对同一案件中核心事实作出了前后矛盾、价值导向截然相反的判决。这一“自我颠覆”的司法现象不仅令人质疑法官裁判的公正性,还折射出了“同案同判”原则、契约精神的保护以及法治化营商环境等多重深层次问题。


案件回顾:从“终局确认”到“裁判冲突”
案件起源于江苏盐城德瑞环保科技有限公司(以下简称“德瑞公司”)与升元菲尔集团有限公司(以下简称“升元菲尔公司”)之间的股权转让合同纠纷。2023年,盐城市中级法院作出了(2023)苏09民终4246号民事判决,明确认定德瑞公司为根本违约方,升元菲尔公司解除合同的行为合法有效,判决驳回了德瑞公司要求返还投资款的诉讼请求,并确认了该合同的合法有效性。
这一判决经过江苏省高级人民法院的再审,维持原判,成为生效判决,确认了合同有效,且根本违约方应承担责任。然而,事情并没有就此结束。德瑞公司在败诉后再次提起诉讼,要求认定合同无效并返还已支付款项。令人费解的是,盐城中院在后续的判决中竟然支持了德瑞公司的诉求,完全颠覆了此前的认定。
在(2024)苏09民终5502号和(2025)苏09民终2733号判决中,法院再次裁定升元菲尔公司应返还德瑞公司已支付的股权转让款,且以完全不同的法律逻辑对案件作出了相反的裁定。这一反转导致法院对同一合同的核心条款作出了截然不同的法律定性,形成了前后不一的判决,司法逻辑相互冲突,严重影响了公众对法律的信任。
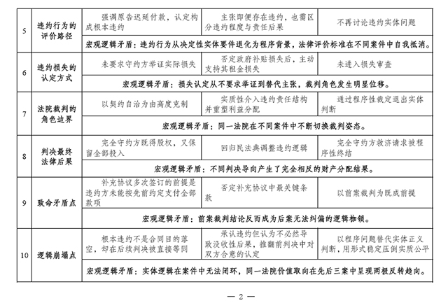
核心争议:三大司法矛盾的冲击
通过对案件判决书的深入分析,发现其中存在至少三组无法调和的司法矛盾:
1. 对同一法律条款的“定性矛盾”
案件的关键争议点之一是如何认定《补充协议》中“若乙方(违约方)违约,则自愿放弃已投入款项”的条款性质。
前期判决认为该条款是合法有效的“责任分配条款”,明确规定了违约方在根本违约后的责任。然而,后续判决却认定这一条款为“无效条款”,称其涉嫌放弃司法调整权。显然,同一法院在不同案件中对同一条款做出了完全对立的判断,这不仅让当事人感到困惑,也暴露了司法裁判的不可预测性。
2. 对违约事实的“责任评价矛盾”
前期判决认为德瑞公司的根本违约行为影响了守约方的合同目的应当承担不利后果,而后期判决却完全支持了违约方的诉求,违约方通过再诉成功拿回了全部款项。这一司法现象呈现出“根本违约方”得利,而“完全守约方”损失惨重的局面,与司法保护诚信、惩戒失信的基本价值导向背道而驰。
3. 判决说理的“逻辑矛盾”
在后续判决中,法院竟以“另一案件已处理完毕”为理由驳回了守约方的损失赔偿请求。显然,法院在不同案件之间强行套用先前案件的结论,形成了逻辑上难以自洽的“循环论证”,损害了司法文书的严肃性和公信力。
司法背后的深层次问题:系统性风险的显现
这起案件引发广泛关注,不仅仅因为它涉及股权纠纷,更因为它触及了中国法治建设中的几条“生命线”:
1.“同案同判”原则的底线被挑战
“同案同判”是司法公正最基本的体现。对于同一核心法律事实的案件,司法裁判应当遵循一致性和可预测性。本案中,同一法院对同一核心法律事实(根本违约)作出了截然相反的裁判,显然挑战了这一基本原则,传递了司法不稳定的危险信号。
2. 生效判决的“既判力”被削弱
生效判决的既判力是司法终局性和权威性的基石。允许当事人在后诉中否定前诉的生效判决,实际上鼓励了“缠诉”和“程序空转”,不仅浪费了司法资源,还使得生效判决沦为“空文”。
3. 营商环境中的司法不确定性
法治是营商环境的基石。判决的反复无常和“违约获利”的负面激励,不仅加剧了企业的不安情绪,也使得守法经营的企业缺乏对司法保护的信任。这种司法不确定性对于营商环境的负面影响不可小觑。
专家视角:司法自我纠偏机制亟待完善
对此案的法律问题,多位法学专家提出了有针对性的建议:
1. 程序正义不能妥协:确保后诉审理尊重前诉生效判决的既判力,是司法统一和审判监督的基本要求。法院应审慎对待试图绕开前案认定的诉讼,必要时不予支持。
2. 法律适用必须统一:对于核心法律概念的定性,应在法律体系框架内寻求唯一正解,避免“因案而异”的情况。
3. 价值导向必须端正:司法裁判应旗帜鲜明地保护诚信,惩戒失信,确保“守约者获利,违约者受惩”成为司法公正的核心价值。
建设性展望:让每个判决都经得起法治的检验
当前,此案已进入江苏省高级人民法院的再审程序。这不仅是纠正个案错误的机会,也是检验司法系统如何“刀刃向内”,捍卫法治统一和权威的窗口。我们期待法院能以事实为依据,以法律为准绳,对案件中的法律适用错误、逻辑矛盾和价值偏差进行彻底审查和纠正。同时,也希望通过此类典型案件的审理,推动司法系统建立更明确的裁判规则,向社会传递“司法必须捍卫诚信、裁判必须自洽、法律必须统一适用”的强烈信号。
司法公信力的恢复,始于对每一起案件公正的裁决。法律的不确定性和逻辑上的矛盾,最终伤害的是公众对公平正义的信仰。修复这份信任,需要司法系统以决心和勇气坚守法治底线,让人民群众在每一起案件中都能感受到公平正义的光辉。