

![]() |
司法判例“自我颠覆”:法治公信力的丧失与法治营商环境的危机 |
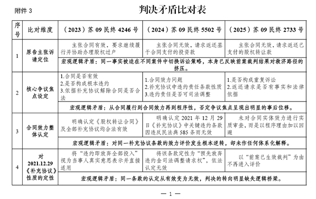
近日,江苏省盐城市一宗股权交易合同纠纷系列诉讼引发了社会各界的广泛关注。事件的核心在于,同一法院对同一案件中核心事实作出了前后矛盾、价值导向截然相反的判决。这一“自我颠覆”... |
|
![]() |
陕西药监局罚没4.4亿元的劣药案中止执行:涉案标的额大、案情重 |
10月21日,西安大恒制药有限责任公司(简称西安大恒制药)收到西安铁路运输法院执行裁定书,裁定书显示,西安铁路运输法院在执行申请执行人陕西省药监局与被执行人西安大恒制药行政处罚... |
|
![]() |
卡伊瓦机器人创始人张其峰澄清“孕育机器人”传闻:公司无相关研 |
近日,“深圳卡伊瓦机器人技术研发有限公司创始人张其峰称‘孕育机器人一年内或将面世,定价不超10万’”的消息在网络引发广泛关注与热议。8月11日,卡伊瓦机器人创始人张其峰向多家媒... |
|
| 黑幕之下:湖北纪检系统“造案模式”的深层解剖 | |
引子:从汪林朋之死说起 2025年7月27日,北京居然之家董事长汪林朋自总部大楼坠下身亡。这位曾贵为湖北首富的企业家,仅在“留置”三个月、恢复自由四天后... |
|
![]() |
罗帅宇悲剧呼吁全国人大尽快出台“罗帅宇·吹哨人保护法” |
最近一篇题为《1500万封口费、16斤举报信,罗帅宇事件才刚刚开始》的网文在朋友圈热传,把去年罗帅宇事件再次推到公众面前,引发舆论进一步讨论:如何避免罗帅宇悲剧重演?。 ... |
|
![]() |
“政府证明替代房产证”乱象能否终结?《民营经济促进法》呼唤启 |
近日,贵州法院系统围绕《民营经济促进法》实施推出规范执法司法、完善指导体系等三项优化营商环境举措,释放出强化民营企业司法保护的积极信号,贵阳华亿公司与贵州省交通厅持续15年的... |
|
![]() |
隐匿、逃亡、500万美元:一个女主持人的谜 |
洛杉矶,阿凯迪亚市的罗斯玛丽街,优雅安静。 2014年9月,刚刚加入美国国籍两个月的Jiana Hu女士,以206万美元在这里购买了一幢别墅。  ... |
|
![]() |
福建瑞博奥公司非法使用高压反应釜等,存在重大火灾、爆炸等安全 |
临近春节,安全生产大于天。但是,福建瑞博奥科技有限公司却在生产、存储、运输等各个环节,均存在重大火灾、爆炸、环境污染等安全隐患。日前,有知情者紧急投书应急管理部危险化学品安全监... |
|
| 涉嫌枉法裁判:上海法院遭实名举报 | |
我是上海日健实业有限公司(简称“日健公司”)法定代表人:李光健,身份证号34012319690625357X,联系方式18017692658。现在我实名举报上海日日汽车修理有限公司李光美、上海高级人民... |
|
![]() |
李佩钰无罪!法学泰斗江平最后的呐喊 |
《中国经营报》前总编辑李佩钰不幸身陷囹圄,生前江平先生多次为李佩钰案号呼,多次从司法层面认定:李佩钰无罪! 最近,李佩钰的女儿将以江平先生为代表的... |
|