中国国务院关税税则委员会9月16日发布公告,公布对美加征关税商品第五次排除延期清单。

美中两国国旗。(图片来源:路透社资料图)
北京人民网报道,根据《国务院关税税则委员会关于对美加征关税商品第一次排除延期清单的公告》(税委会公告〔2020〕8号)和《国务院关税税则委员会关于对美加征关税商品第三次排除延期清单的公告》(税委会公告〔2021〕2号),对美加征关税商品第一次排除延期清单和对美加征关税商品第三次排除延期清单将于2021年9月16日到期。
中国国务院关税税则委员会按程序决定,对附件所列81项商品延长排除期限,自2021年9月17日至2022年4月16日,继续不加征中方为反制美301措施所加征的关税。
公开资料显示,中国此前分别在2020年9月15日、2020年12月25日、2021年2月26日、2021年5月17日公布了四次排除延期清单,涉及商品包括包括饲料用鱼粉、润滑油、显微镜和木材等。
上海《国际金融报》此前曾指出,自拜登政府上台以来,美国商界以及贸易方面人士持续敦促美政府削减对华关税。今年8月初,美中贸易委员会组织了一批有影响力的美国商业团体致信政府,敦促明晰对华贸易政策。
在中国商务部16日的新闻发布会上,有媒体问:中美元首10日通话,同意继续通过多种方式保持经常性联系,将责成双方工作层加紧工作、广泛对话。请问在经贸层面,双方是否仍然保持沟通?下一步有何具体计划?
中国商务部新闻发言人束珏婷表示,将认真落实好两国元首通话达成的重要共识。中美双方经贸团队一直保持着正常沟通。
近期以来,美中贸易关系也的确出现缓和迹象。今年前7个月,美中双边货物贸易额同比增长40%,其中,中国自美进口同比增长50.4%,对美出口增长36.9%。
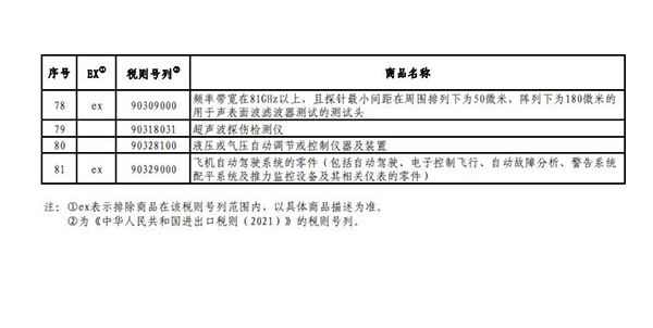
以下为对美加征关税商品第五次排除延期清单:



|